기사 메일전송
헷갈리는 홍콩문화 “공공장소에서 상의실종 남성들”
  • 기사등록 2025-05-26 17:14:38
  • 기사수정 2025-05-26 17:18:12
기사수정

◆홍콩한타임즈◆

홍콩문화 526(

 

■ 헷갈리는 홍콩문화

공공장소에서 상의실종 남성들

 

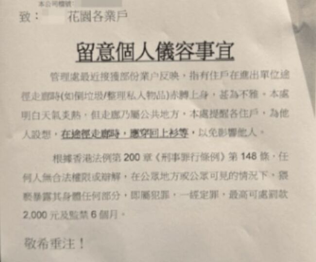
최근 홍콩섬 노스포인트 아파트단지에서 일부 남성들이 옷을 벗고 공용 공간을 돌아다니지 말라는 경고장이 붙어 화제이다해당 주택 관리소는 상의를 입지 않는 남성들에 대한 민원들이 제기됐다고 지적하고 홍콩 형법 위반 가능성을 언급했다.

 

범죄 조례(200148조를 인용하여합법적인 권한 없이 공공장소에서 "음란 노출"을 범죄로 규정하고최대 hkd2,000달러의 벌금(실제로는 hkd1,000) 또는 6개월의 징역에 처할 수 있다는 내용을 강조했다


 홍콩 날씨는 매우 더워 상의를 입지 않은 남성들을 흔하게 볼 수 있다


한국과 다른 문화라 눈살이 찌푸려지기도 한다그러나 길거리에서 상의를 입지 않았다는 이유로 규칙 위반으로 체포되거나 범칙금을 냈다는 사례는 본 적이 없다


관련 법률이 애매한 것도 있지만 이러한 중국 문화가 자연스러운 탓일 수 도 있을 것이다.


         

홍콩 법률에 따르면 집에서 알몸을 노출해 이웃이 창문이나 문을 통해 볼 수 있다면 음란 노출 범죄로 간주된다또한 합법적인 권한 또는 사유 없이 공공장소에서 또는 대중이 보는 앞에서 자신의 신체 일부를 음란하게 노출하는 사람은 범죄로 간주되며유죄 판결 시 hkd 1,000 벌금과 6개월의 징역형에 처해질 수 있다. (범죄 조례 제148(Cap. 200)).


홍콩한타임즈 이유성 발행인/기자


copyrights@홍콩한타임즈(www.hkhantimes.com) 무단전재 및 재배포 금지 


▲ 홍콩한타임즈 광고후원 문의 : Email: hkkrtimes@gmail.com / 카톡ID: 242500ryune

 /Tel.: 852 9730 1755 



실내장식품 -선물 콜렉션 센터 재오픈 기념 20% 세일 / 셩완 MTR 1분거리

문의 :  9051 8710

 


■ 홍콩한인요식업협회 사업계획 및 회원모집

  

한인사회에 기여하고자 하는 요식업 및 한국식품 유통사업체의 가입 문의를 환영합니다. 

문의처 : 회장 이종석(T.9687 1622), 사무총장 주성준(T.5316 1715) 





■ 에코보(EKOBOR) 인체공학 기능성 전문 가구

 집중력 향상으로 학습능력까지 높여주는 맞춤형 솔루션

 나쁜 자세 교정까지 해주는 똑똑한 의자 

 온라인 쇼핑 : https://ekobor.com.hk

키워드




■ 한아름(코즈웨이베이) 고급 한식당에서 제공하는 품질최고 & 가성비 최고한식, 여름특별식 : 열무국수, 열무비빔국수, 열무 물냉면 문의 예약 2866 6927


▲ 한맛엠파이어(구한참엠파이어) 는 문화나눔의한식당, 동침사츄이 리갈구룡호텔 맞은편, 예약번호2511 6316, 침사추이P1 , P2 출구  


■ 갈비타운 : 감사와 사랑을 전하는 갈비타운 프로모션 한우 모듬 구이 / 한우 등심 / 양념갈비 20% 할인! 기간 : 5~6월 (금요일 제외) 예약 : 2750-6001 1/F, Grand Centre, 8 Humphreys Avenue, TST

 

■ 굽네치킨 : THE KING is BACK! 굽네 갈비천왕 재출시 한국인들이 좋아하는 갈비의 맛을 그대로! 단짠단짠 갈비 양념과 오븐구이 치킨의 만남

 

■ 한맛(이스트침사추이) : 토요점심스페셜 / 통돌이삼겹살 2511 6316


■ 오빠&포차: (윈롱YOHO 쇼핑몰근처): 한국직송한우(A+++(9)최상급, 한돈, 제주흑돼지: 감자탕, 부대 찌개, 장어구이#6162 0798


▲ 화평건축 : 식당및면허취득, 아파트, 사무실, 샵, 교회, 독서실, 물류창고, 모든실내장식문 의; : 6101-1785 Designer Esther


■ 티웨이항공, 홍콩-인천 노선  매일 운항


■ 프레미아티엔씨(구코차이나티엔씨) : 법인설립/관리, 회계결산, 세무자문및회계감사+852 9669 0878 info@premiatnc.com / 웹사이트 https://premiatnc.com/kr// 

  

■ Geosang 巨商 거상 (HK) Ltd. WWW.KJGEOSANG.COM 98년 역사를 자랑하는 대한민국 제약회사 1위 기업인 유한양행 산하 유한건강생활, 국내 청정 지역 변산반도 자사 농장에서 직접 키운 비건화장품 메이드미 Meideme가 Causeway Bay SOGO 백화점 B2F 지하2층 37호에서 할인 행사중 *문의전화 67686550  


■ 웰링크라운 : 실내 장식품 - 선물 콜렉션 센터 재오픈 기념 20% 세일 / 셩완 MTR 1분거리 문의 :  9051 8710


■ 원풍원 한식당 30주년 기념!! 무제한 냉동삼겹살’ 프로모션 6월 30일까지  미니멈오더 2인분 hkd296 /금,토요일, 5월 15일 & 6월16일 제외 (침사추이 MTR 출구D) 예약 : 2721 8730


■ 홍콩한인태권도협회(KTA) (홍콩정부에 등록된 단체)

정통태권도로몸과마음을건강하게(3세부터시작)


▲노스포인트Isarang (관장김태안#6684 7163) ▲ 타이콕초이MSJ (관장한상조#6892 0023 ▲라이치콕Kim's Taekwondo ( 관장김정훈#6360 5145 ▲청도관(포트리스힐, DB, HKU, 웡척항:관장우종필 , 우태권#9663 8077) ▲K-KOREA (춘완웨스트:관장강종화#5972 8873) 


▲ 청도관: 우종필관장(세계태권도연맹9단), 우태권관장(세계태권도연맹 6단) 웡척항 제4관, 제 5관 센트럴 신관 오픈,  Fotress Hill, Shek Tong Tsui, DB/ Clubs & Schools / 문의: 852 9663 8077


 ▲신국화(NEW KWOK WHA MEAT) 한국농장최초직수입업체, 한우, 한돈, 삽겹살, 왕갈비비, 국거리


■ 미소한의원: 한방과립제, 침, 추나, 부황치료/ 고려대학교심리학과졸업, 홍콩, 중국등록중 의학전문의/ 몸과마음치유문의환영카카오톡smiletcm / 문의9565 3056 Google 리뷰보기https://goo.gl /maps/8FfQUM5vSKpCcs6Y7 / 노인건강바우처 사용가능 한의원


▲ 솔무빙 : 포장이사, 특급택배 /홍콩국제물류솔에어씨 /문의 5316-1715 www.solmarket.hk 한국식품온라인 마켓 :


■더마스터홍콩 신규고객 이벤트 ①아쿠아필+HIFU Plus hkd380 ②아쿠아필+레이저토닝 hkd380 ♡한국어상담·문의 카톡ID: Dermasterhk  / 카톡채널: 더마스터홍콩 / TEL: 61075165  


▲ 한맛엠파이어(구한참엠파이어) 는 문화나눔의한식당, 동침사츄이 리갈구룡호텔 맞은편, 예약번호2511 6316, 침사추이P1 , P2 출구  


  ▲▲홍콩한국교회협의회교회: ※왕척항(홍콩중앙교회(2545 9901) ※성완(홍콩한인교회(2545-5460 ) / 홍콩순복음교회(2721 1970)※침사추이(홍콩동신교회(2723 6411/홍콩제일 교회(2735 3357)/홍콩애진교회(9310 4414 ※타이쿠싱(온사랑교회(3705 2098)/ 홍콩엘림교회(2886 5300) ※신계사틴(홍콩한국선교교회(26 95 4791)

  

■ 프레미아티엔씨(구코차이나티엔씨) : 법인설립/관리, 회계결산, 세무자문및회계감사+852 9669 0878 info@premiatnc.com / 웹사이트 https://premiatnc.com/kr//


■ Geosang 巨商 거상 (HK) Ltd. WWW.KJGEOSANG.COM 98년 역사를 자랑하는 대한민국 제약회사 1위 기업인 유한양행 산하 유한건강생활, 국내 청정 지역 변산반도 자사 농장에서 직접 키운 비건화장품 메이드미 Meideme 문의전화 67686550  


■ 보톡스 hkd1,280부터 더마스터홍콩(침사추이 정식 피부과) TEL: 61075165 


■ 홍콩한인태권도협회(KTA) (홍콩정부에 등록된 단체)

정통태권도로몸과마음을건강하게(3세부터시작)


▲노스포인트Isarang (관장김태안#6684 7163) ▲ 타이콕초이MSJ (관장한상조#6892 0023 ▲라이치콕Kim's Taekwondo ( 관장김정훈#6360 5145 ▲청도관(포트리스힐, DB, HKU, 웡척항:관장우종필 , 우태권#9663 8077) ▲K-KOREA (춘완웨스트:관장강종화#5972 8873) 


▲ 청도관: 우종필관장(세계태권도연맹9단), 우태권관장(세계태권도연맹 6단) 웡척항제4관신규오픈, Fotress Hill, Shek Tong Tsui, DB/ Clubs & Schools / 문의: 852 9663 8077

 

▲신국화(NEW KWOK WHA MEAT) 한국농장최초직수입업체, 한우, 한돈, 삽겹살, 왕갈비비, 국거리 

 

 ▲ 한국헤어: 아모레퍼시픽프리미엄헤어케어브랜드, 아윤채공식파트너로서프리미엄약제만 을취급합니다. 센트럴/코베/침추3개지점운영, 커트(290불부터), 펌, 트리트먼트, 닥터모락두피탈모관리, 반영구, SMP 두피문신

 

▲ 코아보석: 다양한디자인의14k, 18k, diamond 제품저가판매(예물, 선물용, 패션제품, 금제품고가매 입등) 영업시간: 월-금오전10~오후6시까지/매장주소: Unit N(05 ), 3/F, Kaiser Estate Phase3, 11 Hok Yuen Str., Hung Hom. KLN 문의852 2722 1795/Mobile phone 6622 9045


▲생생마트 : 한국식품반찬가계 (김밥, 순두부, 간장게장등)신계 유엔롱 2819 3338


▲코리안 헤어살롱 : 최고의 아름다움과 최상의 서비스를 고객님께 선사하는 코리안 헤어살롱 입니다. 첫 방문 시 10% 할인쿠폰 증정!(모든 시술 가능)   ☎5611 1718


 ■ 알에스한국어/논술/ 입시컨설팅: 한국어와논술, 그리고한국대학입시를고민할때가장먼저 생각나는곳, 교육문의: ☎ 9250 5687

 

■ 각종보험, MPF 문의 : Korean Care Desk : tel. : 6279-0001) MPF 관련 & 각종보험무료상담, 부담없이문의하실수있습니다.


■ 홍콩한타임즈온라인광고후원문의: 온라인시대귀사의마케팅부서"홍콩한타임즈" 문의: 9730-1 755 / 카톡ID 242500ryune / 이메일 hkkrtimes@gmail.com


■ 홍콩한타임즈 온라인 광고후원 문의 : 비대면 시대 귀사의 마케팅 부서 “홍콩한타임즈” 문의 : 9730-1755 / 카톡ID 242500ryune / 이메일 hkkrtimes@gmail.com


 

0
기사수정
  • 기사등록 2025-05-26 17:14:38
나도 한마디
※ 로그인 후 의견을 등록하시면, 자신의 의견을 관리하실 수 있습니다. 0/1000
굽네치킨
솔마켓
화평건축
모바일 버전 바로가기